日常生活中,我们可能经常听到这样的新闻,一些别有用心的人为了非法攫取利益或者获得某些资格,向相关单位谎报信息,甚至铤而走险,去变造、伪造资质材料骗取工作人员信任。类似违诺问题也时常发生在公安政务服务领域,不仅挤占其他群众的合法权益,还给窗口工作人员带来不少麻烦,扰乱了正常的行政审批秩序。
为了应对以上违诺痛点问题,南京市公安局主动 " 亮剑 ",在全省范围内率先在公安政务服务领域推行信用承诺制,首创 " 信用承诺 - 不予许可 - 告知记录 - 修复移除 - 风险预警 " 的工作链条,打造了集群体性承诺、违反承诺管理和大数据预警为一体的信用承诺管理闭环。
2022 年底,市局信用承诺闭环管理创新做法荣获第四届 " 新华信用杯 " 全国优秀案例 " 最具实效奖 "。2023 年初,市局信用承诺制度荣获 2022 年全省社会信用体系建设工作创新项目。
那么到底什么是信用承诺制?
一起来了解吧!
一、推广应用,实现线上线下全覆盖
市局在全市 611 个公安政务服务窗口、123 个网上服务模块全面推行信用承诺制。
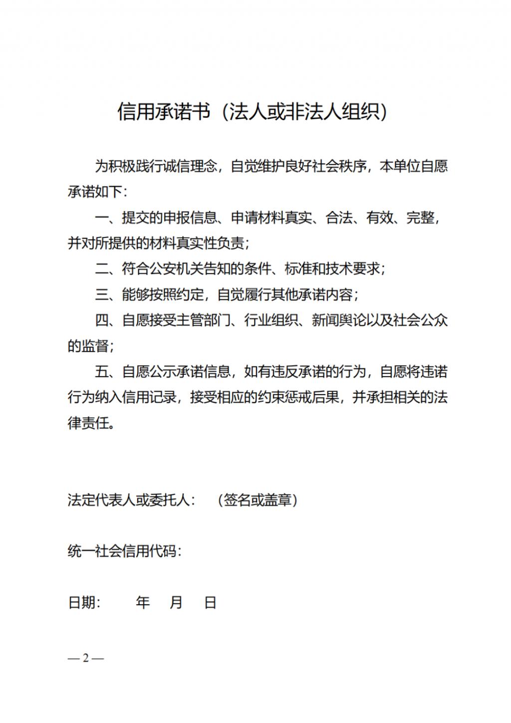
线下窗口:统一摆放信用告知牌,引导告诫群众诚信办事,工作人员告知申请人诚信义务和法律后果,申请人作出口头或书面承诺。



(文书样本)
线上服务:在相关网办业务前置信用承诺内容,申请人办理业务时作出书面承诺,并依法依规纳入诚信管理。


■ ■ ■ ■ ■
(红框内为网上办理公安业务时的前置违诺提醒)
也就是说
以后在南京办理公安业务
需要注意是否存在失信违诺的可能
大家以后办事更加放心了!
二、加强监管,规范违诺告知记录流程
公安机关政务服务窗口在办理业务过程中如发现申请人存在提供虚假材料、隐瞒事实真相、瞒报谎报信息等情况,将及时上报上级主管部门。上级主管部门核实违诺情形后,将依据不予或撤销许可决定文书,规范出具《违诺行为告知单》,书面告知该群众拟纳入信用管理的事实理由、法律依据和救济渠道,并在 4 个工作日内将违诺行为信息归集至市信用信息平台,同步记入个人信用档案。


加大监管力度
落实为具体的惩处措施
将起到一定警示作用!
三、事前预判,建立信用大数据预警机制
通过与市信用信息平台中所记录申请人的违诺、失信数据自动比对,在受理环节实现 " 红绿灯 " 双色预警。受理业务系统对 3 年内无违诺、失信行为的申请人会形象化地标注为 " 绿灯 ",给予容缺受理、先行办理等便利措施;存在违诺、失信行为的申请人以 " 红灯 " 标注,进行重点审查。
与此同时,研发 " 社会信用体系数据分析模型 ",结合行政行为、公共服务、金融消费三方面 6 个维度的信用数据,对全市 600 多万个体建立模型计算公式,为政务服务申请人精准画像,探索信用积分预警新模式。
信用信息平台事先比对
大数据模型提早介入
提前就能感知违诺风险
四、违诺移除,信用窗口修复失信记录
目前,市、区公安政务服务大厅均已设置信用窗口,为申请人提供信用查询、修复等服务。

(市公安政务大厅信用窗口)

申请人通过行政复议或行政诉讼方式,在不予或撤销许可决定发生后 15 个工作日内,可到窗口提出修复申请,由公安部门依据法律文书载明事实,将违诺行为信息从个人信用档案移除。
此外,申请人还可通过关注 " 南京公安 " 微信公众号咨询 " 警博士在线 " 客服或拨打 4001001001 南京公安政务服务热线,即可享受 7×24 小时信用修复咨询。